Summary
For those who do not know the Klon Centaur yet, it is an overdrive created in the 90s by Bill Finnegan and MIT engineers (yes!), that is probably the "hypest" pedals of all. It was used by many guitarists, including Jeff Beck for instance. It is a three potentiometers overdrive: gain, volume and trebles, famous for the light crunchy tones it provides to your sound. It has also an excellent reputation as a buffer or clean boost. In fact, I have already made Klon buffer PCBs to use it in a patch box.
Recently, different PCB makers made Klon Centaur PCBs available, so you can make your Klon Centaur yourself. I used a PCB from Aion Electronics, the Refractor overdrive. This PCB is amazing, a fantastic work has been done by Aion Electronics to make the circuit fit a 1590B enclosure ! If you want something a bit bigger (for instance if you want to make a Klon-like look), you can use the Madbean Sunking PCB. I also wanted to see if there were audible differences between my EHX Soul Food and a replica of an original Klon Centaur (without the goop ^^).
Here is the result!
I used a prepainted enclosure from Banzai Music, in a classic gold color to make it look like the first golden Klon centaur pedals. I used a stamp to "print" a centaur on the enclosure with China ink. Then, I varnish the enclosure. I used a french website, called tamporelle, to make a custom inkstamp. It was very quick, and the stamp is of really good quality. Plus, it is quite cheap. I really like the result, it is not really easy first, but after a few tries it looked good!
I also used my laser engraved plate on the front side of it.
However, it is not an easy build. The compaction of components is quite high, and you have to be quite precise when drilling the enclosure. Fortunately, the build document is really complete, and you have a drilling template included. Mine worked directly on the first attempt (This is a rare thing when building pedals...) !
The only point that remained elusive after this work was the kind of diodes used. They were germanium diodes of unknown nature. Some tests determine that the diodes had a 0,35V voltage drop, which matches russian D9E diodes, that I used for my Soul Food mod. I used these diodes in this build:
"The diode I have always used is a germanium diode with the part number 1N34A, but you should understand that this particular part has since the 1950s or so been manufactured by literally hundreds of different companies, and having listened to as many different ones as I have, I can say with confidence that they all sound somewhat different in my circuit, and often they sound VERY different."
-Bill Finnegan, The Gear Page forum post-
How does it sound?
As you may know if you know me or follow my blog, I am really sceptical about the Klon "mythical" reputation. My Soul Food seemed like a good reproduction of the sounds delivered by the Klon, and I did not really get the buzz around this pedal. It is a nice clean boost, and good for really light saturations, but was a little too trebly for my ears. With more gain, the pedal becomes really "transistor" sounding, and quite boring... Finally it became more my boost pedal than a true overdrive pedal.
So I started to test the pedal without great expectations. I have to admit that I was surprized! If the pedal really sounds like the Soul Food in low gain settings (really nice for light crunchy riffs), the high gain settings sound really nice with the Klone!
It is very dynamic and powerful, yet quite transparent, with some added mediums and trebles that makes you want to play big crunchy solos! I understand better the setting that Jeff Beck uses on his Klon Centaur:
So I started to test the pedal without great expectations. I have to admit that I was surprized! If the pedal really sounds like the Soul Food in low gain settings (really nice for light crunchy riffs), the high gain settings sound really nice with the Klone!
It is very dynamic and powerful, yet quite transparent, with some added mediums and trebles that makes you want to play big crunchy solos! I understand better the setting that Jeff Beck uses on his Klon Centaur:

(gain pot is on the left)
I am really surprised... I will do a blind test to be sure that my brain is not playing with me, but it seems like there are differences with high gain settings.
The pedal was compared to a Klon KTR, and sounds are really close, no audible difference between them. Proof that everything is about circuit and components, and not mojo and magic!
You understood, it is really close to the KTR. If you want to have an idea of how it sounds, listen to demo video of the KTR. I will try to record samples as soon as I get gear for recording audio samples.
I am currently making a small serie of 5 pedals to buy some gear to record proper video and audio samples... Send me an email if you are interested.
The pedal was compared to a Klon KTR, and sounds are really close, no audible difference between them. Proof that everything is about circuit and components, and not mojo and magic!

Circuit analysis
The Klon is a rather complex circuit. It is quite weird because there are lots of informations and tests about this pedal online, however there are few informations about how the circuit works precisely. I have to remind you that the circuit was mainly conceived by electronics engineers from the MIT (and not by Bill Finnegan, who tweaked it more than conceive it), and thus, the circuit is quite "non-standard" compared to classic overdrive circuits (Tube Screamer, Rat Distorsion...etc). So brace yourself,
If you are not very familiar with the different components, and the theory around guitar pedals, I suggest that you read a few articles about theory and other circuit analysis before reading this one!
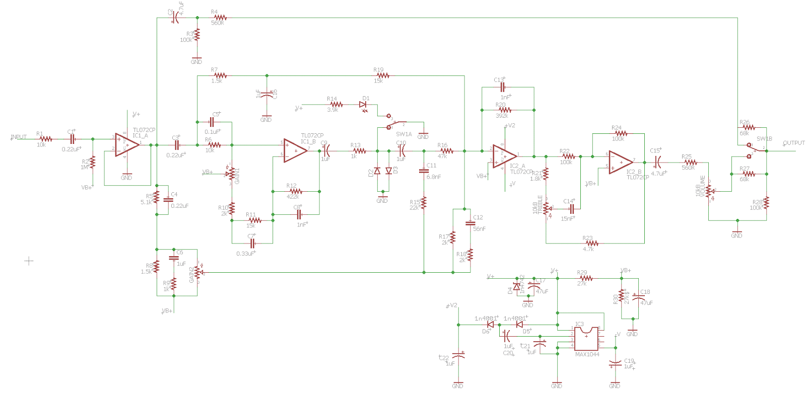
Here is the famous circuit:
You can already see that, contrary to many overpriced "bouteeek" pedals, the circuit is not a tubescreamer, and is entirely original!
So we can already see 4 operational amplifiers (OP amps), the famous germanium diodes between the second and third OP amp. If we try to see where the signal goes, we can see that there are several pathes that the signal follows, we can see that the signal is divided between clean and saturated, and then mixed again. When the pedal is "off", the signal still goes through the top part of the circuit.
I traced the path followed by the signal:
We can see that the bypass signal (blue) is splitted in two: clean and saturated signal (green and pink, respectively). The amount of each splitted signal is dosed by a double potentiometer, the gain potentiometer. So basically, drive and clean signal are mixed, which allows really light and low saturation mimicking an amplifier just at the break up. If the Klon is so good with light drives, it is surely thanks to this mechanism that allow to have very slight saturations mixed with your clean signal.
You can also see that when the pedal is off, your signal can still go through an OP amp (it is the blue loop at the top of the schematic)... It is the famous buffer!
If we divide the circuit in different sections like we are used to, it can be this:
Finally, in the bottom right corner, you can see a power supply section using a MAX1044, that allows to have different tensions in the circuit. If you remember, the MAX1044 integrated circuits can be use to double a tension, or to invert it. Here, both of these functions are used!
Lets see this part of the circuit first!
V+ (9V) is stabilized using a 47uF capacitor, and a diode (D4) prevents polarity inversion. It is the classical power supply scheme.
V+ is then divided by two using a voltage divider with R29 and R30, to have VB+ (4.5V). If you do not know what a voltage divider is, read my post about resistors and their role in effect pedals. This tension is also stabilized with a 47uF capacitor (C18).
So we can already see 4 operational amplifiers (OP amps), the famous germanium diodes between the second and third OP amp. If we try to see where the signal goes, we can see that there are several pathes that the signal follows, we can see that the signal is divided between clean and saturated, and then mixed again. When the pedal is "off", the signal still goes through the top part of the circuit.
I traced the path followed by the signal:
We can see that the bypass signal (blue) is splitted in two: clean and saturated signal (green and pink, respectively). The amount of each splitted signal is dosed by a double potentiometer, the gain potentiometer. So basically, drive and clean signal are mixed, which allows really light and low saturation mimicking an amplifier just at the break up. If the Klon is so good with light drives, it is surely thanks to this mechanism that allow to have very slight saturations mixed with your clean signal.
You can also see that when the pedal is off, your signal can still go through an OP amp (it is the blue loop at the top of the schematic)... It is the famous buffer!
If we divide the circuit in different sections like we are used to, it can be this:
Finally, in the bottom right corner, you can see a power supply section using a MAX1044, that allows to have different tensions in the circuit. If you remember, the MAX1044 integrated circuits can be use to double a tension, or to invert it. Here, both of these functions are used!
Lets see this part of the circuit first!
1. Klon Centaur power supply
As you can see, there are no more than 4 different tensions delivered by the Klon Centaur power supply! We have V+ (9V), VB+ (4,5V), V- (-9V) and V2+ (18V)! Simple circuits are for the newbies lel!
V+ is then divided by two using a voltage divider with R29 and R30, to have VB+ (4.5V). If you do not know what a voltage divider is, read my post about resistors and their role in effect pedals. This tension is also stabilized with a 47uF capacitor (C18).
Finally, the MAX1044 is used to have an inverted tension (V-, -9V) and doubled (+V2, +18V). The MAX1044 is an integrated circuit sold by Maxim, that allows to transform tensions. Here, it is used as indicated on the datasheet (as simple as that!). For more infos about the MAX1044, read my article avec voltage doublers.
2. Klon buffer analysis
The blue loop on the top of the circuit that goes towards the output of the circuit is only active when the pedal is "off". It is the famous buffer! A buffer has a high input impedance, and a low output impedance, so that high frequencies are maintained all along your signal chain. Here is the scheme of the klon buffer:
The first part, until C2, is simply the circuit input. There is a resistor at the input of the circuit (R1), and a pulldown resistor to avoir "popping" noises when the circuit is turned on. For more infos about pulldown resistor, read my article about resistors in guitar pedals.
The C1 capacitor is a coupling capacitor: it prevents parasitic DC currents from the pickups to go in the circuit. With R2 resistor, it also forms a high pass filter. If the value of the capacitor is bigger, you will allow more bass to go though the circuit. Here, with a value of 0.1uF, most of the bass of the guitar will go through the buffer, so the buffer will be transparent!
Then, the signal enters the OP amp, first one of the TL072CP. The TL072 is a double OP amp, very transparent. It is wired in non inverter (signal enters the OP amp through the + input). Usually, they are some resistors to define the gain of the amplifier, here, there are none. Thus, the gain is around 1, which allows you to have the same volume at the input, and the output. The OP amp has a high impedance input, and a low impedance output: the buffer diminishes the signal impendance, and maintains the volume!
Finally, there is a 4.7uF coupling cap, combined with a 100k resistor connected to the ground. This is a high pass filter (again), that will let almost all bass frequencies go through it (again). A last 560R resistor will adjust the final volume, and the signal gets out of the buffer.
3. Signal splitter
When the circuit is "on", the signal does not goes through the buffer, that is disconnected from the circuit by the footswitch, but through a "splitter". This part of the circuit splits the signal in two: clean and saturated signal.At the input of the splitter, there is the beginning of the buffer circuit. Instead of going to the top partof the circuit, the signal can now take several pathes: down through the 5.1k resistor and the C4 capacitor, go through the second OP amp, or can go through the R17 resistor... What is this mess?
These different splitters selects some specifics frequencies. Unfortunately, I am not good enough with theory to tell you which ones... It involves rather complicated calculations with Fourier transforms and all... If any talented personn could help me with that, it would be awesome!
Lets focus on the bottom part. The signal goes through different components (R5, C4, R6, C6 and R9), then goes through the GAIN2 potentiometer, that set the maximum . You can see that the signal does not goes through any diode clipping system, so this part of the signal stays clean. In the end of the loop, it is mixed with the saturated signal.
The clean signal can also go through the top part of circuit, with the 1,5 and 15k resistor. It adds a bit of clean signal in the end that is mixed with the GAIN2 clean signal and the saturated signal, in order to always have a bit of clean mixed with the saturated signal, even when GAIN2 is maxed.
Finally, the remaining signal goes to the input of the second OP amp. A GAIN1 potentiometer set the amount of signal going into the amplification loop of the OP amp. GAIN1 and GAIN2 are in fact one double potentiometer: when the value of one increase, the other one increase! Thus, it doses the amount of clean and saturated signal to mix together: the more saturated signal, the less clean signal! It is an unique feature that is not present in any other pedal, and this is one of the novelty brung by the Klon Centaur: a part of the signal is kept as is, and the other part is saturated. Thus, the overdrive is really good for low drive.
The saturation comes mainly from the OP amp saturation. Another thing that is not usual with classic overdrives circuits! It has quit a high gain. We can calculate it. It is wired in non-inverter, so the gain will be 1 + loop resistor / resistor to ground = 1 + 422 / (15 + 2 + value of the 100k potentiometer = 1 + 422 / (117) = 4,6 with the lowest gain, and 1 + 422 / (17) = 25,8 when gain is maxed.
Then, there is a coupling capacitor (C9), and signal arrives towards the famous germanium diodes D2/D3. Most of the times, with moderate gain, these diodes are useless! I could test that with my soul food mod. They only are important when the gain is set up pretty high.
Finally, at the end of the splitter, all the signals are mixed again together.
4. Output signal mixer
Here we are, this is the last part of the circuit, the "signal mixer"!
A first OP amp wired in inverter amplifies the signal. This OP amp has quite a high gain, that insures a high volume gain, useful if you want to use the Klon as a boost. This is where the incredible amount of volume of the Centaur comes from.
A second OP amp with a gain of 2 (look at the values of R22 and R24) will allow to set the final amount of trebles in the output signal. It is a classical high pass filter: you let the signal go through until a certain frequency, defined by the C14 capacitor. Decreasing the value of this capacitor will let more treble go through. A common mod is to increase the value of this cap to have less treble (we will see it later). The amount of trebles that can go through this cap is set by the treble potentiometer.
Finally, a 4.7uF coupling capacitor prevents parasit DC current from going into the last section. A 560R resistor the volume potentiometer will define the final volume of the output! There are also two resistors, R27 and R28, but I have to admit that I have no clue about their role... if anyone knows?
There are still things that I do not really get with this circuit... I guess it is a little bit overcomplicated. I would love to understand the splitter in details, but I am still lacking some precious filters knowledge...
I hope it still gave you an idea about how the circuit works. If you have any question, do not hesitate to post a comment. Lets have fun now that we know the circuit: what can we mod?
Klon centaur mods and tweaks
The Klon centaur circuit can be modded easily to modulate the gain, bass response or diode clipping. Lets see a few Klon Centaur mods together:
- Increase C14 value: it is a very common mod to set the tone response a bit better. It allows a bit more bass to go through and make the Klon less "thin sounding". I usually use a 6.8nF capacitor, treble pot is thus more useable.
- Separate the dual gain potentiometer in two pots: instead of using a double potentiometer, you can split each parameter with two 100k potentiometers. You can choose how much clean signal you will blend with the overdrive sound, or use only the overdrive part of the circuit. It is also useful for bass, if you want to let more bass goes through the circuit. I guess that the blend potentiometer on the bass soul food comes from this mod.
- Diode clipping switch: you can choose between two sets of diodes with a simple DPDT switch. This is what I did with my Soul Food mod. There are not much changes between germanium and silicon diodes, however LED gave some nice results. There is much more headroom, it feels a bit like a distorsion!
- Bass switch (madbean "fat" switch): this switch will affect the amount of bass that goes through the second OP amp. To do that, we can add a switch to choose between the 82nF stock capacitor and a 150nF one for C7.

- Bass contour mod: instead of using a switch, you can use a 50k potentiometer to blend the higher value capacitor in. You can also use a bigger value like 220 nF or even 1uF! However, you can see that this mod is only acting on the saturated part of the circuit, and not on the clean signal that is blend later. Thus, it is more hearable with high gain values... To have a proper bass knob, you can try to use a double potentiometer, and blend a higher value capacitor in parallel of C4 (68nF) too! I have never try that, maybe I will give it a shot at one point.

- Using different OP amps: instead of the TL072CP, you can use different less noisy OP amps, or more "classic" overdrive OP amps. The simplest solution is to use sockets for OP amps, and try any double OP amp IC that you would like. To test: LM1458, OPA2132, LF353, JRC4558D... Any double OP amp can give you interesting results!
- Increase gain: to have more gain on your unit, you can modify R10 resistor. It has a 2K resistor originally, and you can use a lower value to have more gain, or even a jumper!
- Using the Klon Centaur with a bass: if you cant to use the Klon Centaur with a bass, you can change a few values to let more bass going through (from Madbean pedals): C1, C3, C4 : 220 nF, C5 : 100 nF, C6 : 1 uF, C8, C13 : 1 nF, C7 : 330 nF, C11 : 6,8 nF, C12 : 56 nF, C14 : 15 nF. I also strongly suggest to separate the gain and blend knob (second mod), so that you can dose how much bass will go through the circuit. The Bass Soul Food actually uses this mod. Here is the traced scheme for our bassist fellows:
- 1994's specs switch: in 1995, Bill Finnegan slightly modified the circuit (see below). Most of the changes were not affecting the sound, except the addition of R11 (15k resistor), that was supposed to boost a bit the bottom mids. If you want to hear what that does to your tone, you can put a switch there to choose between the 15K resistor or a jumper.
Klon centaur versions
Aestheticaly, the enclosure design changed a bit around the production time. Lets do a bit of "klonology" (chronology, get it ?! OK, I'm out...)

First, there are no differences between gold and silver centaurs. The circuit and component values are exactly the same. Hearable differences should be really low and due to component's tolerances (Bill Finnegan used carbon film resistors with a 5% tolerance, capacitors with 20% tolerance, so you can expect some slight variations from units to units)
Concerning the electronics, contrary to many other guitar pedal lines (Big Muff...), no big changes happened over time. The first version produced in 1994 lacked the resistor at the beginning of the circuit (R1), had no ground plane, and missed the R11 resistor. All these changes were processed in 1995. The 15k R11 resistor was added to have a bit more low-mids response. However, if you try to remove, the changes are incredibely subtle...
“The fact is, under the hood they’re all basically the same. In 1995 I made three small changes: I added a resistor to give the circuit some protection against a static charge delivered to its input—a change that has no sonic effect. I also had the circuit board redesigned with a ground plane for better grounding—again, no sonic effect except the potential for a little less hum. And I added a resistor to give the circuit a very small amount of additional low-mid response—I wanted it to have a little more roundness when used with, say, a Strat into a Super Reverb. I made no other changes.”
- Bill Finnegan, Premier Guitar interview -
The KTR version was issued in 2012. It basically has the exact same circuit as the Klon centaur, and the same diodes for clipping, but it was intented for mass production. It uses surface mounted devices (SMD), so the production could be automatized (the KTR is not handmade, but made by robots), so Bill Finnegan could focus on control quality. The price tag is still high though, especially for a mass produced device. The four years during which the Klon was discontinued has been the Klones golden age, and a lot of klon clones were issued during these years. Even today, as the KTR is quite expensive and big, there is still a lot of room for klones, and some builders find their way there (Rockett for instance), making Bill Finnegan a bit angry. Indeed, it is a bit smaller than previous versions, but uses 1590BB enclosure. Bill spent a lot of time testing different SMD components to make it sound exactly like the original Centaurs units. He also avoided to use electrolytic capacitors, and kept the tolerances of the components low, in order to have similar sounding units.
Bill Finnegan was aked whether he would try to make another pedal, but obviously he has some issue with kloners all around (especially with Rockett):
"If any new product I come out with will be ripped off immediately after its release, and if unscrupulous people will again be making money off of my work, and if on top of that Klon’s reputation and my own personal reputation will be at risk every time someone decides to put out his own version of one of my designs, then where is my incentive to release anything new at all? Over the past few years, I’ve talked with a number of other pedal designers about this stuff—good people who design their own circuits, and whose circuits have also been ripped off—and we all agree there is now an enormous disincentive for any of us to create and release new products."
- Bill Finnegan, Premier Guitar interview -
Fun facts about the Klon
- The name "Klon" is a shortener for "Klondike", a region of the USA famous for its gold rush during the 19th century (among other facts).
- To order a Klon Centaur when it was produced, you had to call Mr Finnegan to discuss the pedal and it could fits your needs, and give him a professional adress (it could not be shipped to your home!)
- Hitler is not satisfied with his Klon Centaur (Bill Finnegan actually found it hilarious)
- There is a 20-pages thread on the Gear Page to discuss whether the KTR design was real or not when it was released
- Some people are ready to spend more than 2000 dollars for the original version of the Klon Centaur!
There it is, this is the end of this post! I know it is dense, so take your time, and do not hesitate to ask questions by posting a comment! I this point, I am not totally sure about how each part of the circuit works, so do not hesitate to correct mistakes I could have made in the circuit analysis.
Did you like this article ? Thank me by liking the Coda Effects facebook page!
To go further
2009 document produced in 2009 by Martin Chittum from freestompboxes.org
Aion electronics building guide, well helpful and with a lot of informations about the Klon Centaur.
Refractor project page by Aion Electronics.
"Klown" Centaur page of the Revolution Deux website.
"Sunking" project from madbean pedals, another Klon clone with a bigger PCB for 1590BB enclosures.
Modded "Klown" centaur of the Revolution Deux website.
Website with pictures of Klon centaur, classified by serials
Manticore fx : lots of informations about the Klon
History of the Klon Centaur on Premier Guitar, with a Bill Finnegan interview.
Klone science on madbean pedal: frequency response plots of different klon clones
Refractor project page by Aion Electronics.
"Klown" Centaur page of the Revolution Deux website.
"Sunking" project from madbean pedals, another Klon clone with a bigger PCB for 1590BB enclosures.
Modded "Klown" centaur of the Revolution Deux website.
Website with pictures of Klon centaur, classified by serials
Manticore fx : lots of informations about the Klon
History of the Klon Centaur on Premier Guitar, with a Bill Finnegan interview.
Klone science on madbean pedal: frequency response plots of different klon clones







18 Comment
cool
AnswerReally nice! Thanks for the info!!!
AnswerGood job!
Did you make or sell your series of 5 yet?!
AnswerHey, can you elaborate on the ink and stamp technique you used. What is china ink? I ordered some rubber stamps but would love some info on how you got yours to look so great! Thanks.
AnswerHello,
AnswerI used this kin of ink https://www.amazon.fr/gp/product/B0013JLEBG/ref=oh_aui_detailpage_o02_s00?ie=UTF8&psc=1
The rubber stamp is custom made at tamporelle.com
After applying the stamp, I coat the pedal with 3 layers of varnish.
I hope that it helps!
Benoit
Thanks for the walkthrough. Two things:
Answera] You have R17 & R18 = 2k, on most other schematics, R17 = 27k, R18 = 12K. Any reason for that change?
b] The R7 / R19 junction is AC Ground due to C16, so no clean signal is being sent forward through R7 / R19. They are both just sharing the top of C16 to ground.
Hi Benoit,
Answerplease could you tell me couple of things about your choice of components:
- your R12 and R20 are Dale CMF55 metal film resistors. Why you choose them on that places?
- are the rest of all your resistors metal film 1/4W?
- you C11 is WIMA (I don't know the model, please could you tell me), and C8 and C13 are ceramic disc capacitors. Why you choose them on that positions?
- on C14 there is some blue capacitor, could you tell us which one and why?
- Which electrolytic caps (brand, series) you used for this project?
Thank you very much in advance! This is not for commercial purposes, but only to educate myself and the others why to choose certain types of components on certain places. Thank you again!
All the best,
Goran
Hello Goran,
AnswerHere are the answer to your questions:
- the values of the resistors in the loop are 422k and 392k. I simply could not find any standard metal film resistors with these values, so I use top notch CMF55 resistors here!
- yes, metal film 1/4W, 1%
- regarding that Wima capacitor: I would have loved to use one of my beloved Panasonic SMF capacitor here, but unfortunately, they are not produced anymore, so I use a Wima instead.
- C14 is arising from the same issue, I was looking for a 68nF capacitor, and it was not available with Panasonic SMF ...
The value of the component is often more important than the nature of the component, for instance changing a Wima for a Panasonic SMF will probably not change the sound a lot, whereas changing a 68nF value by a 47nF one will surely change the sound of the effect a lot more!
Hello Allan,
AnswerGood spot! I probably made a mistake when typing the value, typing "2" instead of "27" and "12"...
Hi Benoit,
AnswerI'm going at it the same way you did and I am trying to source as many original components as possible.
Can you tell me what Wima caps you used? The 63V instead of 50V panasonics? I still have a small stock of the Panasonic ECQ-V caps but not for all values so I will need to replace them with good substitutions. Also the elco's are no longer available from Panasonic, would love to hear with what you substituted.
Michel
Hi Benoit,
AnswerI've recently build my aion refractor pedal following your post. No particular problems during the building process but I have some doubts about the sound. My pedal in particular has too much boost on the mids (really too much) and it cuts a little of bass frequencies... any suggestions?
Thanks,
Andrea
I need to repair mine, can anyone tell me how to remove the resin??
AnswerGooping pedals is a shame because it actually prevents people from repairing it...
AnswerIf you have an original one, I think your best shot would be to contact Bill Finnegan directly, I might still have some spare PCBs and repair it.
In order to have a little bit more bass, you can increase C14. I usually put a 6.8nF cap there
AnswerAbsolute incredible.
AnswerHi ! Thanks for the info .
AnswerI would pretty satisfied with my klon clone if i could smooth the punch a bit . Any ideas ? My 808 clone it's very soft and sweet in this sense. Klon respect better the clean sound of the amp specially in the low notes but i need the attack a bit softer. Even if the gain pot is down i notice the same. Thanks
I did the r11 thing but it's not that way
AnswerHi, let me say my warm thanks for this tech beneficial topic. This was totally super knowledgeable writing. You really put huge analytical and autentic information in this page that enriched the coda effects skills. I was able to learn much visiting this page on Klon Centaur PCB. Besides I was impressed with seeing how use laser engraved plate. I was also interested about laser engraving or marking machine. Laser technology really made our industrial or even some personal work easy and artistic. I can refer a laser marking or etching site that is very pretty much knowledgeable and that's heatsign. If offers professional laser marking/etching and engraving machines solutions and also act as a supplier. BTW I enjoyed your brilliant article.
Answer